X岛揭示板
搜索
时间线
综合线
创作线
非创作线
亚文化线
综合2线
游戏线
生活线
综合
综合版1
DANGER/U/
欢乐恶搞
速报2
绘画(二创)
社畜(校园)
故事(小说)
都市怪谈(灵异)
军武
技术宅(代码)
数码(装机)
宠物
女装(时尚)
买买买(物品推荐)
亚文化
动画综合
漫画
婆罗门一
电影/电视
主播管人(圈内)
卡牌桌游
特摄(布袋戏)
战锤
胶佬(手办)
铁道厨(车辆)
VOCALOID
小马(美漫)
东方Project
舰娘
创作
跑团
创作茶水间
规则怪谈
海龟汤(推理)
科学(干货)
文学(推书)
音乐(推歌)
AI(Chatgpt)
摄影(cos)
ROLL点
游戏
游戏综合
手游专楼
任天堂
N
S
腾讯游戏(LOL)
暴雪游戏
SE(FF14)
V社(DOTA)
怪物猎人
鹰角游戏
米哈游
音游打卡
联机(服务器发布)
生活
露营
育儿
自救互助
料理(美食)
体育(健身)
学业打卡
日记(树洞)
管理
值班室
技术支持
版务
三百人委员会
功能
用户系统
我的订阅
我的发言(new)
手机版
普通版
首页版规
|
用户系统
|
移动客户端下载
|
丧尸路标
|
|
常用图串及路标
| 请关注 公众号:
【矛盾苇草】
|
人,是会思考的芦苇
常用串:·
豆知识
·
跑团板聊天室
·
公告汇总串
·
X岛路标
X岛揭示板
游戏综合
No.50327941
第 43 页
登录
No.50327941 - 无标题 - 游戏综合
回应模式
No.50327941
名 称
管理员
E-mail
标题
颜文字
正文
附加图片
水印
•本版块为综合版块,如已存在分类请优先发至游戏区相关分版。
•手游讨论请优先至手游专区版块寻找专楼
收起
查看大图
向左旋转
向右旋转
无标题
无名氏
2022-07-05(二)17:32:31
ID:QQvFwFj
[
举报
]
[
订阅
]
[
只看PO
]
No.50327941
[
回应
]
管理
管理 -> No.50327941
SAGE
编辑
查询
Cookie查询
锁Cookie
删串
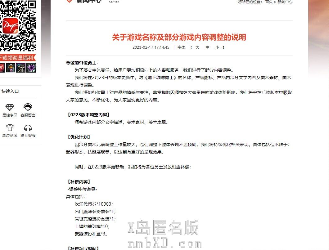
我宣布 DNF集中串 成立(`ヮ´ )
…
收起
查看大图
向左旋转
向右旋转
无标题
无名氏
2023-02-17(五)17:47:52
ID:RlxZsLF
[
举报
]
No.55645748
管理
管理 -> No.55645748
SAGE
编辑
查询
Cookie查询
锁Cookie
删串
分享图片
…
收起
查看大图
向左旋转
向右旋转
无标题
无名氏
2023-02-17(五)17:48:23
ID:RlxZsLF
[
举报
]
No.55645766
管理
管理 -> No.55645766
SAGE
编辑
查询
Cookie查询
锁Cookie
删串
分享图片
…
无标题
无名氏
2023-02-17(五)17:51:08
ID:tdF6bMy
[
举报
]
No.55645829
管理
管理 -> No.55645829
SAGE
编辑
查询
Cookie查询
锁Cookie
删串
名正言顺的退坑,cnm的河蟹(╬゚д゚)
…
无标题
无名氏
2023-02-17(五)18:50:49
ID:kjk28yI
[
举报
]
No.55647025
管理
管理 -> No.55647025
SAGE
编辑
查询
Cookie查询
锁Cookie
删串
是时候开发票喽
…
无标题
无名氏
2023-02-17(五)18:51:52
ID:RlxZsLF
[
举报
]
No.55647030
管理
管理 -> No.55647030
SAGE
编辑
查询
Cookie查询
锁Cookie
删串
c站服务器卡的进不太去了( ゚ 3゚)如果我是DJ你会爱我嘛?
…
无标题
无名氏
2023-02-17(五)18:56:52
ID:tdF6bMy
[
举报
]
No.55647131
管理
管理 -> No.55647131
SAGE
编辑
查询
Cookie查询
锁Cookie
删串
光职者我真是cnm了(╬゚д゚)非得恶心人一下子是吧
死灵变黑夜术士,整的什么鬼东西(╬゚д゚)
…
无标题
无名氏
2023-02-17(五)19:03:28
ID:TUfbkA7
[
举报
]
No.55647254
管理
管理 -> No.55647254
SAGE
编辑
查询
Cookie查询
锁Cookie
删串
这是否
…
无标题
无名氏
2023-02-17(五)19:05:27
ID:RlxZsLF
[
举报
]
No.55647291
管理
管理 -> No.55647291
SAGE
编辑
查询
Cookie查询
锁Cookie
删串
光明骑士!
…
无标题
无名氏
2023-02-17(五)19:07:50
ID:sKBQTa5
[
举报
]
No.55647342
管理
管理 -> No.55647342
SAGE
编辑
查询
Cookie查询
锁Cookie
删串
不是早就知道了吗 (*゚∇゚)就春节套这销量,该玩的还会继续玩,玩家哪次不是雷声大雨点小
…
无标题
无名氏
2023-02-17(五)19:09:38
ID:RlxZsLF
[
举报
]
No.55647373
管理
管理 -> No.55647373
SAGE
编辑
查询
Cookie查询
锁Cookie
删串
>>No.55647342
(`・ω・´)也是这游戏反正一年也就买几次战令花钱
…
无标题
无名氏
2023-02-17(五)20:03:12
ID:untTurl
[
举报
]
No.55648564
管理
管理 -> No.55648564
SAGE
编辑
查询
Cookie查询
锁Cookie
删串
>>No.55647291
( `д´)分明是牛头人骑士,十字上都长角
…
无标题
无名氏
2023-02-18(六)00:17:51
ID:k9Pizlm
[
举报
]
No.55655531
管理
管理 -> No.55655531
SAGE
编辑
查询
Cookie查询
锁Cookie
删串
小肥今天打希洛克被狗团长恶心了( ^ω^)
我直接第二波团换大号加团正义制裁( ^ω^)
…
无标题
无名氏
2023-02-18(六)00:24:35
ID:k9Pizlm
[
举报
]
No.55655688
管理
管理 -> No.55655688
SAGE
编辑
查询
Cookie查询
锁Cookie
删串
四人团 小肥3.68的大天御瞎子有称号宠物光环打希洛克难道不是随便秒吗
这个狗团长放了几个人进团 都是3.5 3.6的c 结果进来了个4.6的c 直接把我们几个人踢掉了( ^ω^)
先不说我这个瞎子在希洛克里跟4.0 的c没什么分别,就算你团长真的把我当混子,你不要混子你早点说,来大c了就把我们几个3.6的都踢掉,什么嘴脸( ^ω^)
…
无标题
无名氏
2023-02-18(六)00:29:37
ID:k9Pizlm
[
举报
]
No.55655782
管理
管理 -> No.55655782
SAGE
编辑
查询
Cookie查询
锁Cookie
删串
第二波团我盯准了这个屑,直接用我大号进团,他秒放
依旧是四人团,小肥我开团就往门将图里一站,等着开门吧您嘞
当然我还是要对另外那些受到波及的团员道歉,因为报复屑团长堵门耽误了他们的时间( ´д`)
…
无标题
无名氏
2023-02-18(六)00:35:30
ID:RhZqPJl
[
举报
]
No.55655914
管理
管理 -> No.55655914
SAGE
编辑
查询
Cookie查询
锁Cookie
删串
我玩的就是四姨啊,唉...
…
无标题
无名氏
2023-02-18(六)00:36:29
ID:k9Pizlm
[
举报
]
No.55655935
管理
管理 -> No.55655935
SAGE
编辑
查询
Cookie查询
锁Cookie
删串
后来这个屑还不死心,甚至拉了很多带票的人进来,我看一眼,这不正是你团长最嫌弃的3.6c吗,怎么这会求着别人进来了( ^ω^)
他想要让他们一起举报我,我跟大家说了原委,这些人就开始指责这个屑团长了,说为什么要把不相干的他们拉进团,还有说3.68的在希洛克里不都是秒凭什么说人家是混子
我就纳闷了,什么时候希洛克的门槛要4.0 了( ^ω^)
这种踢人的屑团长小肥见一次唾弃一次!不要你就早说,别等人齐了大c来了就把别人踢了,败坏风气!
…
无标题
无名氏
2023-02-18(六)00:42:41
ID:k9Pizlm
[
举报
]
No.55656104
管理
管理 -> No.55656104
SAGE
编辑
查询
Cookie查询
锁Cookie
删串
这个屑团长是哪个区的我不记得了,跨五的,冒险团叫《Bingod》
…
收起
查看大图
向左旋转
向右旋转
无标题
无名氏
2023-02-18(六)13:01:53
ID:tdF6bMy
[
举报
]
No.55662642
管理
管理 -> No.55662642
SAGE
编辑
查询
Cookie查询
锁Cookie
删串
今天的巴卡尼,装备很差几乎没有打造,还是上次的那些(`・ω・)
感觉巴卡尼上衣+巴卡尼项链+黄昏圣堂的搭配还行,续航够用,环境稍微好一些了。
三精英怪+三龙,打了22分钟左右,给我的感觉是邪龙难打,中间吃了一个天堂药,误触一个大红药,巴卡尼上衣差不多能吃满
没敢用最高画质录,之前测试的时候最高画质内存太大没办法传给朋友看效果,所以用的中画质。后来朋友告诉我可以传网上看,但是我又怕打的太丑被喷|д` )
伤害比就放这了,试试能不能传A站上自娱自乐吧。我还是不会玩剑魂(`・ω・),玩的很生硬
…
无标题
无名氏
2023-02-18(六)13:43:30
ID:tdF6bMy
[
举报
]
No.55663553
管理
管理 -> No.55663553
SAGE
编辑
查询
Cookie查询
锁Cookie
删串
AC40692996
肥哥们想看这套装备搭配的话,可以看一眼,至于技术我是真没有,打的很丑,只配自娱自乐( ´_ゝ`)旦
首页
上一页
42
43
44
下一页
末页
UP主: