写作绅士,读作丧尸 X岛揭示板
顺猴者昌 逆猴者亡 首页版规 |用户系统 |移动客户端下载 | 丧尸路标 | | 常用图串及路标 | 请关注 官方公众号:【X岛揭示板】 官方微博: 【@X岛极速版】| 人,是会思考的芦苇
常用串:·豆知识·跑团板聊天室·公告汇总串·X岛路标

No.54868247 - 《南疆苗神》攻略书 - 规则怪谈


回应模式
No.54868247
名 称
E-mail
标题
颜文字
正文
附加图片
板块版规

1.于本版块发布内容请以【规则怪谈】为主,请不要发布其他内容,请不要发布其他内容,请牢记不要发布其他内容。
2.如出于粗心或者疏忽亦或是对本地不熟悉,发布了无关内容,请使用【举报】按钮,会有专人协助处理。
3.请勿发布任何【国家规定】内明令禁止的内容,如您观测到此类内容的出现,请使用【举报】按钮进行上报,等待相关权限人员出现。
4.本岛搜索功能因不明原因尚未开放,请使用【订阅】功能对串进行订阅,以防遗失相应规则手册从而带来的不可控的问题。
5.如产生了违反版规的【事件】及【行为】,请等待相关权限人员的出现,或使用【举报】按钮,等待我方对于您及相应cookie(饼干)的脱敏性处理。
6.我方相关权限人员将保证您在规则内的安全,如产生对规则的违反,一切后果由您本人承担。
【NEW】 * 禁止任何对政治的隐喻及暗讽行为。
•祝您在本版块寻找到适合您的规则手册。

《南疆苗神》攻略书 无名氏 2023-01-15(日)21:29:29 ID:DmgnDHP [举报] [订阅] [只看PO] No.54868247 [回应] 管理
感谢您购买《南疆苗神》,本游戏难度较大,对于希望得到指导的玩家我们特地准备了这本攻略书改善您的游戏体验,若您并不打算参考本书内容,请在看见本段文字后立刻停止阅读。



再次感谢您的购买,请在阅读本书过程中遵守以下规则

1.请确保您尚未开始游戏,本书内容仅以章节区分,每个章节从开始到结束中必须严格按照本书指导操控您的角色。

2.请确保您没有提前触发与各重要NPC的相关剧情且保证在章节剧情进行时不与本章节未提及的重要NPC进行交互。

3.请确保终章时您已按照本书指导完成所有关键剧情,否则不建议您开启终章剧情。

因违反规则导致的剧情错误我们概不负责,希望得到您的谅解。
Tips 无名氏 2099-01-01 00:00:01 ID:Tips超级公民 [举报] No.9999999 管理
(=゚ω゚)=是不是冷场了,埋一下
无标题 无名氏 2023-01-17(二)16:04:54 ID:DmgnDHP (PO主) [举报] No.54906903 管理
第二章 激流


前往南苗堰(现红堰),不要进入蚩尤文化博物馆,实际上当你靠近蚩尤文化博物馆时会收到提示:【一股巨大的恐惧束缚了你的脚步】,如果你无视这个提示继续靠近,会触发隐藏结局

【????】<终归正神>

通过在南苗堰附近仔细搜索,有50%的概率(【鸟神】为75%),你会发现穿过白堰的兵河水流在某处并不自然

另有50%(【鸟神】为25%)你会遭遇一名自称<游方>的男性,并开始向你发起攻击

*游方【重要NPC】

南苗市内新出现的势力,鹰熊会的首领


击退<游方>(对【牛神】信徒来说更容易)将获得继续搜索的时间,若失败,将被<游方>强行带往蚩尤庙,并开始慢慢忘记关于【牛神】/【鸟神】的一切,触发结局

【往事如烟】<bad end>

发现水流不自然后,进入兵河潜水前往,并于水底发现一些奇怪的裂缝,检查裂缝使你确信真正的祭坛仍旧完好,此时出现<选项4>,若选择【但没有长老的帮助我根本无法到达】,你回到岸上,开始尝试联系教中长老,最终被太一道设下的诱饵所骗,遭到追杀,接下来的剧情中【牛神】可以战斗,【鸟神】可以躲藏,若失败,进入结局

【瓮中之鳖】<bad end>

即使成功,你也只是成功逃离南苗,等待着下次机会而已,进入结局

【卷土重来】<normal end>


回到<选项4>,选择【我可以依靠自己的力量】,控制自己的肉体进行异变,将自己扭曲成那裂缝的样子,向着地底深处前行,期间若你的理智判断失败,则化为怪物,进入结局

【蠕动怪异】<bad end>

若理智判定通过,你将到达【牛神】/【鸟神】真正的祭坛,进入第三章。
无标题 无名氏 2023-01-17(二)16:05:54 ID:DmgnDHP (PO主) [举报] No.54906926 管理
第三章复仇


地下祭坛,这是只有教内长老才有资格前来祭拜的神圣之所,即使如此,也有许多长老在前往祭坛后不知所踪,回来的长老对祭坛里有什么都讳莫如深。

此时进入战斗,四周是银白色的金属墙壁,敌人为巨大的人形生物,这里本攻略书建议【牛神】信徒选择以力量牵制,而【鸟神】信徒选择四处游走,不断对敌人进行神明赐福,直到其分解变成一堆体态细长,行动困难的烂肉,再轻松解决,此时你才能确认原来这些敌人是无数如同蠕虫一般的长条型怪异聚合而成的,这里不建议直接以命相搏,极有可能激发敌人潜力,导致无结局死亡。

仔细观察四周的环境,墙壁上流动的文字不是你所能理解的,直接前往祭坛的尽头,看见摆在祭台上的两个不定型的肉块,下面有着金黄色的名牌,但是已经模糊不清,此时出现<选项5>,选择【我认识祂们】,然后用血重新在名牌上撰写名讳,记住左边的是【牛神】,右边的是【鸟神】,切记不要只为某一方撰写名讳,然后回到水面,发现南苗市内已经出现大量【牛神】与【鸟神】赐福,太一道正忙于应对,此时出现<选项6>,选择【祂们已经重临】,进入结局

【旧神重临】<妆哨榻毒馁阌岁搀>

重临的旧神将再次死于与蚩尤神的争斗,修订结局

【败局已定】<bad end>

回到<选项6>,选择【祂们还需要我的帮助】,前往南苗广场

同<游方>相遇,杀了他;
遭<沈白>偷袭,杀了她;
与<王泽印>交锋,杀了他;

*沈白【重要NPC】

神秘少女,似乎正在处理一些紧急的事情


三战三胜,南苗市,蚩尤神,太一道将在此刻崩溃,完成结局

【凶魔降临】<impossible end>

回到<选项5>,选择【我有个更好的想法】,然后出现选项<选项7>,选择【我想这是他们应得的】,写上【蚩尤战神】与【蚩尤祖神】两个名讳(左右不限),进入结局

【暗流涌动】<bad end>
无标题 无名氏 2023-01-17(二)16:06:17 ID:DmgnDHP (PO主) [举报] No.54906936 管理
结语


好了,这就是《南疆苗神》【归乡线路】的大致攻略,其他路线请继续翻阅本攻略书,因特殊原因,本游戏暂不支持读档,请各位玩家在游玩过程中小心应对,谨慎选择,感谢你的观看。

搜神工作室 出品
无标题 无名氏 2023-01-17(二)16:10:42 ID:WQc6NmS [举报] No.54907002 管理
所以说游方、沈白、王泽印三方其实不是一个阵营的吗……( ゚∀。)
但他们似乎都依靠着蚩尤庙来完成他们的计划啊……
还有,【因为太一教的繁荣】……
这个【繁荣】是怎么定义的啊……?
收起 查看大图 向左旋转 向右旋转
无标题 无名氏 2023-01-17(二)16:11:52 ID:F7O6YFk [举报] No.54907029 管理
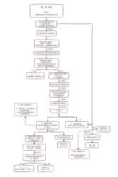
官方攻略书剧透太严重怎么办,简略流程图,来!(可能会有理解不清导致的错误ᕕ( ᐛ )ᕗ

(正准备无言投下结果正好碰到po开始更新( ゚∀。))
(你们这赐福赐的是什么福啊,福报吗( ゚∀。))
收起 查看大图 向左旋转 向右旋转
无标题 无名氏 2023-01-17(二)16:12:23 ID:F7O6YFk [举报] No.54907037 管理
分享图片
收起 查看大图 向左旋转 向右旋转
无标题 无名氏 2023-01-17(二)16:12:43 ID:F7O6YFk [举报] No.54907045 管理
分享图片
收起 查看大图 向左旋转 向右旋转
无标题 无名氏 2023-01-17(二)16:13:44 ID:F7O6YFk [举报] No.54907062 管理
(游客才做了前两章,dmg老师更新速度恐怖如斯| ω・´)
无标题 无名氏 2023-01-17(二)16:14:21 ID:WQc6NmS [举报] No.54907076 管理
>>No.54907029
厉害啊!( ゚∀゚)ノ
无标题 无名氏 2023-01-17(二)16:15:46 ID:WQc6NmS [举报] No.54907109 管理
牛神和鸟神现在的状态感觉不对啊……
无标题 无名氏 2023-01-17(二)16:16:49 ID:JEB8fsd [举报] No.54907128 管理
谢谢F7O老师(゚Д゚≡゚Д゚)
无标题 无名氏 2023-01-17(二)16:19:32 ID:CKkTSPC [举报] No.54907177 管理
啊?啊?
所以牛鸟争斗是南苗市地下的【第五族系】/南苗市背后的神(苗神?)一手引导的?
impossible end……【凶魔降临】,这个结局里作怪的是南苗市真正的boss?
地下祭坛背后的……(应该是神吧)存在目的之一是南苗市必须存在两个相互斗争的信仰?祖神和战神一旦势均力敌开始死斗,整个南苗市就又回到这位神的控制之下?
无标题 无名氏 2023-01-17(二)16:26:51 ID:CKkTSPC [举报] No.54907327 管理
//长条形怪异……(つд⊂)那不是虫子吗?
//蛊虫?(つд⊂)(无端联想)
无标题 无名氏 2023-01-17(二)16:29:54 ID:JEB8fsd [举报] No.54907393 管理
感觉牛鸟的关系和战神祖神的关系有点像啊( ゚∀。)
无标题 无名氏 2023-01-17(二)16:30:11 ID:CKkTSPC [举报] No.54907400 管理
为什么文化博物馆结局<终归正神>,蚩尤庙就只是遗忘旧神?
既然有结局是战神和祖神捉对死斗……那地下的东西应该不是蚩尤战神……蚩尤战神与地下那位的性质更加接近?( ゚∀。)7(说法好怪啊)
会不会与战神到祖神,由生到死由死到生的过程有关?( ゚∀。)777
无标题 无名氏 2023-01-17(二)16:31:27 ID:CKkTSPC [举报] No.54907434 管理
>>No.54907393
还是不一样,如果战神信徒成功将战神和祖神切割成两个独立的神那就对应牛神鸟神了,按太一道的解释这两还是一个神的不同侧面
无标题 无名氏 2023-01-17(二)16:34:50 ID:CKkTSPC [举报] No.54907521 管理
>>No.54906926
话说回来,祭坛上的不定形肉块……
其实肿瘤也是一大块不定形肉块,不是吗゚∀゚)σ
无标题 无名氏 2023-01-17(二)16:42:39 ID:JEB8fsd [举报] No.54907707 管理
为什么有impossible end,全结局玩家震怒( ゚∀。)
无标题 无名氏 2023-01-17(二)16:44:33 ID:wVB8eGP [举报] No.54907760 管理
<妆哨榻毒馁阌岁搀>是结局类别吗( ゚∀。)还是选项( ゚∀。)

UP主: