X岛揭示板
搜索
时间线
综合线
创作线
非创作线
亚文化线
综合2线
游戏线
生活线
综合
综合版1
DANGER/U/
欢乐恶搞
速报2
绘画(二创)
社畜(校园)
故事(小说)
都市怪谈(灵异)
军武
技术宅(代码)
数码(装机)
宠物
女装(时尚)
买买买(物品推荐)
亚文化
动画综合
漫画
婆罗门一
电影/电视
主播管人(圈内)
卡牌桌游
特摄(布袋戏)
战锤
胶佬(手办)
铁道厨(车辆)
VOCALOID
小马(美漫)
东方Project
舰娘
创作
跑团
创作茶水间
规则怪谈
海龟汤(推理)
科学(干货)
文学(推书)
音乐(推歌)
AI(Chatgpt)
摄影(cos)
ROLL点
游戏
游戏综合
手游专楼
任天堂
N
S
腾讯游戏(LOL)
暴雪游戏
SE(FF14)
V社(DOTA)
怪物猎人
鹰角游戏
米哈游
音游打卡
联机(服务器发布)
生活
露营
育儿
自救互助
料理(美食)
体育(健身)
学业打卡
日记(树洞)
管理
值班室
技术支持
版务
三百人委员会
功能
用户系统
我的订阅
我的发言(new)
手机版
普通版
首页版规
|
用户系统
|
移动客户端下载
|
丧尸路标
|
|
常用图串及路标
| 请关注 公众号:
【矛盾苇草】
|
人,是会思考的芦苇
常用串:·
豆知识
·
跑团板聊天室
·
公告汇总串
·
X岛路标
X岛揭示板
社畜
No.55299665
第 1 页
登录
No.55299665 - 尼特工作传,堂堂连载 - 社畜
回应模式
No.55299665
名 称
管理员
E-mail
标题
颜文字
正文
附加图片
水印
考试、升学、学业咨询、工作、投资、车房、养老、相亲 相关,请遵守>>No.50000001
【全岛总版规】
养娃、带小孩相关请到
育儿版
,学习类打卡请到
学业打卡
版
在匿名版张贴真实信息时请
谨慎考虑
,本站不对个人信息泄露引起的后果负责
投资风险与回报对等,请谨慎选择高回报率投资方式。
尼特工作传,堂堂连载
无名氏
2023-02-03(五)18:42:52
ID:B0hPJQh
[
举报
]
[
订阅
]
[
只看PO
]
No.55299665
[
回应
]
管理
管理 -> No.55299665
SAGE
编辑
查询
Cookie查询
锁Cookie
删串
小肥我三战考研失败,交完卷子的时候就准备进厂了。本来准备2,3月春招再找工作,结果12月抱着试试看的想法投了投简历,结果运气好直接找到了一份(看起来)还不错的工作,明天就要坐火车去广州啦|∀` )新的生活即将开始
…
Tips
无名氏
2099-01-01 00:00:01
ID:
Tips
超级公民
[
举报
]
No.9999999
管理
管理 -> No.9999999
SAGE
编辑
查询
Cookie查询
锁Cookie
删串
(`ヮ´ )σ`∀´) ゚∀゚)σ
…
无标题
无名氏
2023-02-03(五)18:46:22
ID:B0hPJQh
(PO主)
[
举报
]
No.55299756
管理
管理 -> No.55299756
SAGE
编辑
查询
Cookie查询
锁Cookie
删串
怎么连用了两个结果,是宅家太久写作能力夜直接下降了么(・∀・)
2月5号抵达广州,和温柔的hr小姐姐说好了8号去报到(也是这个温柔的hr拒绝了我的再加点钱申请)
那么567这三天需要做的是:
1.找到住的地方
2.做完入职体检
3.购买生活必需品
4.探查住处周围的环境
…
无标题
无名氏
2023-02-03(五)18:51:46
ID:B0hPJQh
(PO主)
[
举报
]
No.55299856
管理
管理 -> No.55299856
SAGE
编辑
查询
Cookie查询
锁Cookie
删串
以及顺便问问肥哥们,正常工资不应该是基本工资+奖金+绩效什么的构成的吗,为什么我的工资只写了基本工资:10000(我写的期望薪资是10-13k,真的只按照最低的来|-` ),hr小姐姐说公司没有绩效和奖金,只有基本工资,五险一金也是按照基本工资交的,这里面会不会有什么猫腻啊?
…
无标题
无名氏
2023-02-04(六)09:28:45
ID:GiqatiM
[
举报
]
No.55312174
管理
管理 -> No.55312174
SAGE
编辑
查询
Cookie查询
锁Cookie
删串
>>No.55299856
如果有绩效不就成类似8000基本工资+2000绩效了嘛,公司可以扣你绩效,所以不谈绩效更好一点。奖金说没有那就真没有了,也正常。好奇是什么工作呀,工资好高,羡慕(;´Д`)
…
无标题
无名氏
2023-02-04(六)10:41:13
ID:B0hPJQh
(PO主)
[
举报
]
No.55313224
管理
管理 -> No.55313224
SAGE
编辑
查询
Cookie查询
锁Cookie
删串
>>No.55312174
一家外企的测试工程师,大概是光伏能源相关方向,我也是随便投着就被叫去面试了( ゚∀。)只能说好狗运
…
无标题
无名氏
2023-02-04(六)10:42:19
ID:B0hPJQh
(PO主)
[
举报
]
No.55313239
管理
管理 -> No.55313239
SAGE
编辑
查询
Cookie查询
锁Cookie
删串
谢谢肥哥解惑,现在在火车上看房,为什么广州的城中村都没有马桶( ・_ゝ・)
…
无标题
无名氏
2023-02-04(六)10:43:28
ID:JQKTrjh
[
举报
]
No.55313256
管理
管理 -> No.55313256
SAGE
编辑
查询
Cookie查询
锁Cookie
删串
>>No.55313239
都是一层一个,估计洗澡也是
…
无标题
无名氏
2023-02-04(六)10:43:44
ID:cvRwQAS
[
举报
]
No.55313264
管理
管理 -> No.55313264
SAGE
编辑
查询
Cookie查询
锁Cookie
删串
|∀゚
…
无标题
无名氏
2023-02-04(六)10:49:26
ID:fp5oIDn
[
举报
]
No.55313371
管理
管理 -> No.55313371
SAGE
编辑
查询
Cookie查询
锁Cookie
删串
>>No.55313239
你都上万工资了,多花点钱租个好点的房子呗,或者先去租个单间过渡一下,之后和同事混好点和同事合租吧
…
无标题
无名氏
2023-02-04(六)14:15:13
ID:Ovz6R2q
[
举报
]
No.55317150
管理
管理 -> No.55317150
SAGE
编辑
查询
Cookie查询
锁Cookie
删串
>>No.55313239
嗯……最好不要吧……记得上次城中村疫情就很严重
…
无标题
无名氏
2023-02-04(六)16:34:26
ID:JlocuCO
[
举报
]
No.55319843
管理
管理 -> No.55319843
SAGE
编辑
查询
Cookie查询
锁Cookie
删串
肥哥咱两情况差不多,我也在准备,三月份去投简历,只不过内心好煎熬啊
…
无标题
无名氏
2023-02-04(六)17:13:20
ID:lUXBTSP
[
举报
]
No.55320623
管理
管理 -> No.55320623
SAGE
编辑
查询
Cookie查询
锁Cookie
删串
10k的话去掉五险一金9K上下吧
…
无标题
无名氏
2023-02-04(六)17:18:22
ID:B0hPJQh
(PO主)
[
举报
]
No.55320705
管理
管理 -> No.55320705
SAGE
编辑
查询
Cookie查询
锁Cookie
删串
>>No.55313371
嗯,谢谢肥哥,我也是这个思路,主要是很多不错的房子都是两室一厅三室一厅,只能合租
…
无标题
无名氏
2023-02-04(六)17:18:41
ID:B0hPJQh
(PO主)
[
举报
]
No.55320708
管理
管理 -> No.55320708
SAGE
编辑
查询
Cookie查询
锁Cookie
删串
>>No.55320623
啊,为什么我自己算了只有8300左右
…
无标题
无名氏
2023-02-04(六)17:25:32
ID:B0hPJQh
(PO主)
[
举报
]
No.55320801
管理
管理 -> No.55320801
SAGE
编辑
查询
Cookie查询
锁Cookie
删串
反正距离第一个月工资还有一个多月,先努力过了六个月试用期吧!不过好消息是试用期工资和正式一样
…
无标题
无名氏
2023-02-04(六)17:57:56
ID:B0hPJQh
(PO主)
[
举报
]
No.55321289
管理
管理 -> No.55321289
SAGE
编辑
查询
Cookie查询
锁Cookie
删串
自己用社保计算器算了一下是这样,到手一下子没了1/5,作为新晋社畜非常肉痛,希望可以拿公积金租房吧,小肥没有任何买房子的想法,到平顶山啦
税前收入(10000) - 社保(1020) - 公积金(800) - 个人所得税(95.4)=8084.6
…
无标题
无名氏
2023-02-05(日)13:36:47
ID:B0hPJQh
(PO主)
[
举报
]
No.55339573
管理
管理 -> No.55339573
SAGE
编辑
查询
Cookie查询
锁Cookie
删串
到广州啦!约了宜家中介看房,还找了个本地房东,1300一个月这么便宜不会有诈吧
…
无标题
无名氏
2023-02-05(日)17:40:07
ID:M8QpRx6
[
举报
]
No.55344820
管理
管理 -> No.55344820
SAGE
编辑
查询
Cookie查询
锁Cookie
删串
(´゚Д゚`)按真实工资交社保的一般都是良心公司吧,至少是正常公司,像很多都是按当地最低工资交的
…
无标题
无名氏
2023-02-06(一)13:25:59
ID:B0hPJQh
(PO主)
[
举报
]
No.55364586
管理
管理 -> No.55364586
SAGE
编辑
查询
Cookie查询
锁Cookie
删串
今天去入职体检,遭遇了意想不到的肛门指检……小肥不行了( ´_っ`)
…
收起
查看大图
向左旋转
向右旋转
无标题
无名氏
2023-02-07(二)12:52:24
ID:B0hPJQh
(PO主)
[
举报
]
No.55389963
管理
管理 -> No.55389963
SAGE
编辑
查询
Cookie查询
锁Cookie
删串
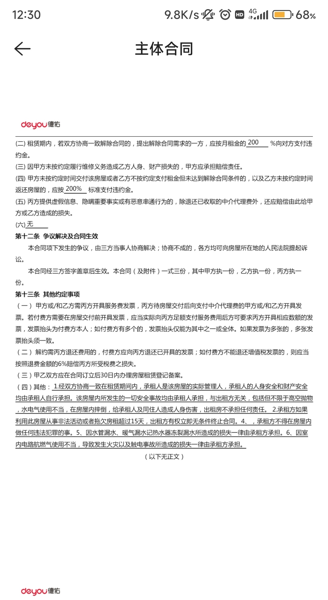
要签租房合同惹
上一页
1
2
3
下一页
末页
UP主: