写作绅士,读作丧尸 X岛揭示板
顺猴者昌 逆猴者亡 首页版规 |用户系统 |移动客户端下载 | 丧尸路标 | | 常用图串及路标 | 请关注 官方公众号:【X岛揭示板】 官方微博: 【@X岛极速版】| 人,是会思考的芦苇
常用串:·豆知识·跑团板聊天室·公告汇总串·X岛路标

No.68234847 - 无标题 - 综合版1


回应模式
No.68234847
名 称
E-mail
标题
颜文字
正文
附加图片
• 重新出发
• 关于X岛与A岛关系的说明:>>No.50000002置顶串
• 上手前建议您阅读:>>No.50000001【全岛总版规】
• 我们建议您开串时抛弃任何非必要性的身份标签,直接进入话题,否则您可能将面临不友善态度
• 综合版为综合性版块,请优先选择各关联性强分版。
• 工作考试及投资相关请至社畜(校园)版,好物推荐/购物拼团请转买买买版,手机及装机咨询请转数码版,无公众讨论意义及记录请转日记版
• 全岛禁止违法违规话题以及晒交配,请尊重他人的同时尊重自己。
• 特殊事务可于版务版块发串,私信官方微博@X岛揭示板,或邮件联系help@nmbxd.com • 客户端下载地址:https://app.nmbxd.com

无标题 无名氏 2026-03-08(日)02:35:16 ID:zExuGSp [举报] [订阅] [只看PO] No.68234847 [回应] 管理
肥哥诸君们,并非情感破事,想问问手机上有探探陌陌,并且长期存在与使用,是否一定表示存在有不正当的关系呢,或者说,有没有可能只是用它来代替微信,仅仅只作为一个聊天软件来使用呢( ・_ゝ・)因为我在我妈的手机上发现了这俩软件
Tips 无名氏 2099-01-01 00:00:01 ID:Tips超级公民 [举报] No.9999999 管理
♡性♡感♡红♡名♡在♡线♡要♡饭♡
(〃∀〃) https://afdian.com/a/nmbxd
无标题 无名氏 2026-03-09(一)00:17:40 ID:6WoLmzd [举报] No.68240107 管理
家庭事务是私事,外人的说法只能作为参考,还需要你自己思考,做决定,负责任的都是你,不是外人。
无标题 无名氏 2026-03-09(一)00:22:39 ID:xyDJ2GV [举报] No.68240135 管理
>>No.68239941
原来串里的肥哥对po妈宽容是因为她是个女人吗?
想必如果换成老男人,串里的走向就应该是不守男德建议剁吊了罢?
串里支持的是一个中年妇女追求自己性和幸福的权力,到你嘴里就是和好几个异性不清不楚的乱搞了。
你在理解另一个人之前能不能先从试图理解几句话开始
无标题 无名氏 2026-03-09(一)00:24:39 ID:Z5GTXHG [举报] No.68240145 管理
>>No.68239941
什么叫不清不楚的联系合着只有青年人才能date
无标题 无名氏 2026-03-09(一)00:48:18 ID:RnJc4Ig [举报] No.68240235 管理
>>No.68240135
我认为滥交、或者至少说滥情是绝对违背普世价值观的,当然如果你硬要说“啊我就是支持她po就是弗就是掌控欲强”那我也没话说。不管是男性女性在探探陌陌上这么搞肯定是不对的啊,你真的认为这软件就是普通的交友软件吗
无标题 无名氏 2026-03-09(一)00:53:40 ID:PmKkYo5 [举报] No.68240255 管理
看完了这个串,我的感觉是妈妈很可怜,所有人的重点都放在一个离异女性也可以有性需求上,但我认为不只是这样。
陌陌的确不是什么正经软件。但妈妈使用它,是否正是因为它不是很“正经”,在这种软件上获取关注的成本很低呢?当然获取到的也是廉价的关注而已。一份正常的感情……那太沉重了,谁都没考虑过53岁带着两个孩子的女人想要正常恋爱或再婚是多么不容易,在两性关系上是多么容易处于劣势,你的妈妈可能甚至都不敢相信会有正经男人会爱上她和她过日子,更何况还有两个孩子牵绊着她。但她依然需要作为一个女人被关心,这种感情需求不是子女提供得了的。不知道怎样获得正常的关系,但又想得到慰藉,除了陌陌还能去哪里?
你妈妈甚至可能都没有在外面有什么性方面的关系,只是想在设计平台上和陌生人聊聊天,听听“我需要你”这种哄人的话罢了,她自己也知道那是哄人的。
无标题 无名氏 2026-03-09(一)00:55:20 ID:5DLPLaA [举报] No.68240261 管理
>>No.68240235
滥交or滥情是哪来的?能别脑补吗,看见俩软件有未读信息就像抓奸在床了似的....何意味啊
无标题 无名氏 2026-03-09(一)00:56:23 ID:5DLPLaA [举报] No.68240267 管理
>>No.68240255
fy
无标题 无名氏 2026-03-09(一)01:00:24 ID:GsrXB4Q [举报] No.68240281 管理
>>No.68240135
在探探陌陌上追求幸福吗,可能是我封建了我不是很能想象
po是接受他妈再找的,只是不接受妈妈一边对儿子说不想再找一边在这种地方“追求幸福”,不过我看串内挺多人对这种做法接受度很高啊
收起 查看大图 向左旋转 向右旋转
无标题 无名氏 2026-03-09(一)01:01:48 ID:lQAsJ9F [举报] No.68240285 管理
>>No.68240235
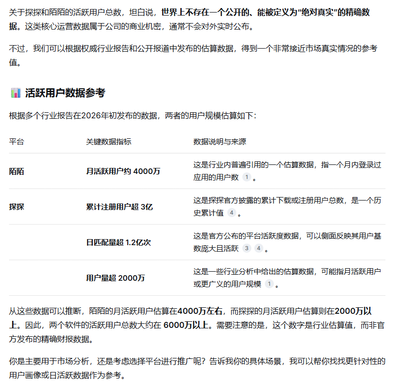
拷打d指导让它估计两个软件的活跃用户数量,如果要按你的“上不正经软件约等于滥交滥情”判断,中国恐怕也不存在生育率下降的烦恼了・゚( ノヮ´ )
无标题 无名氏 2026-03-09(一)01:07:58 ID:PmKkYo5 [举报] No.68240325 管理
看下来大家基本上都是把问题想简单了。年轻强壮的身体,优质的性能力,随时可以变动和发展的社会关系,这些po的妈妈都没有,即便岛上的各位都很年轻,也不是都知道怎么发展正常恋爱关系的吧。谁都说支持妈妈有正常的恋爱关系,你们倒是给想想办法,50多岁高龄的条件一般的女性怎么开展恋爱关系
无标题 无名氏 2026-03-09(一)01:08:42 ID:vYDXLKc [举报] No.68240329 管理
>>No.68240281
那确实有点封建了,我以前下过陌陌搞人类观察,
上来就约的人是多,但不代表没正常人普通聊天,只是这个里面中年人格外多而已。
无标题 无名氏 2026-03-09(一)01:11:40 ID:vYDXLKc [举报] No.68240341 管理
>>No.68240325
大伙都外人,所有了解都来自po拧巴的描述咋想啊
而且po老妈真实情况啥样还不一定呢,开解开解po就算了
无标题 无名氏 2026-03-09(一)01:17:13 ID:eQqFclY [举报] No.68240369 管理
看完po的发言,感觉会不会是回旋镖( ´_ゝ`)
从po发出作为儿子不欢迎另一个人加入家庭的时候,po母就已经为了家庭而放弃与其他人组建家庭的想法了吧,所以如今只能踏出半步,儿子年幼时的语言是她心里踏出最后半步的一堵墙。

但po母并没有觉得po和妹妹是累赘吧,因为在她知晓你知道了之后,选择放弃的不是你们,而且其他人。

或许po母选择了在家人与他人之间的夹缝里来回拉扯,既没法完全压抑自己的感情需求全心投入家庭,或许那样最后会变成由po母亲自常常提起的:“我为了你们放弃了一切”;也没有办法完全放弃po与po妹去奔向另一段婚姻关系。

|ー` )可以帮她考虑,但不要帮她做决定
无标题 无名氏 2026-03-09(一)01:27:04 ID:C6exTnn [举报] No.68240398 管理
你爸爸都去世那么久了,你妈妈重新找个男朋友也无可厚非
无标题 无名氏 2026-03-09(一)01:29:04 ID:C6exTnn [举报] No.68240406 管理
还是开明一点吧,现在女性不需要守寡来立贞节牌坊了
无标题 无名氏 2026-03-09(一)01:38:18 ID:5DLPLaA [举报] No.68240439 管理
能不能尊重下隐私啊....交换一下
父母翻看已成年孩子手机,发现聊天软件,发上社媒问孩子有问题怎么办。

早就东亚家庭原生家庭骂起一片了吧。

你什么时候才能意识到,母职是排在自我之后的?你也知道你妈妈都53岁了?你14岁干的事情没人说你什么,你当时还是孩子。你都耽误你妈到53了,还不行?你要把她绑架在母亲这个身份上多久?

“都53了有什么需求?就是有淘宝不是很多小玩具么?”你自己听听你说的像人话吗?你看见你妈手机里有疑似聊骚软件你都爆炸了,让你看见你妈床头有个假dildo你不疯了?况且这东西是什么能和子女聊的东西吗?你咋知道她没尝试过?

有什么陪伴是你和妹妹给不了的,你这辈子没谈过恋爱我不说你了,难道没交过朋友?你和你朋友说的话都能和父母说?

说得好像自己多为母亲着想了似的,“我和她说了啊想找就找,我和妹妹把关就行,她也不找啊”我请问了,你表现出了一个能接受的样子吗?你让她怎么和你说?前车之鉴放在那里,她敢说吗?

更难听的我不说了,你妈妈差不多也就是找人聊聊天罢了,这么多年你心理不健康你妈也好不到哪里去,就像这个肥说的>>No.68240255,她寻求点关注罢了,你注意她别被诈骗了,剩下少管吧。
无标题 无名氏 2026-03-09(一)01:46:01 ID:SXZJSjO [举报] No.68240464 管理
为什么你觉得妈妈再婚,或者解决自己的欲望,就是对你有威胁的啊?我不想我妈再婚只是不想再伺候一个糟老头子,如果这个男人对我妈很好,那确实我自己生活工作都能安心些,我也会好好对人家的。你妈妈没跟别人产生经济上的纠葛,没让她的事影响到你俩成长,这不是已经很伟大了吗,她都知道自己不想成家只是解决需求,你不接受的点在于?无论如何妈妈也是个女人,是个异性,是个长辈啊,她不可能对你做娇媚态吧,不管多大年纪,那需求就是存在的呀。而且妈不只是你的妈,你妹的意见你问过没有,指不定妹妹支持妈妈找到自己的幸福,过好后半生呢。
无标题 无名氏 2026-03-09(一)02:00:44 ID:x23sXm5 [举报] No.68240507 管理
>>No.68235004
从传统伦理上正常在哪( ゚∀。)传统子女反感继父不奇怪,反感自己亲妈(可能)有性生活可真是邪了门了。
无标题 无名氏 2026-03-09(一)02:07:54 ID:pAFGGyi [举报] No.68240529 管理
>>No.68235092
( ゚ᯅ 。)金钱可以,陪伴肯定不行啊,从儿女获取的和从探探陌陌上获取的这TM是一种陪伴吗?这俩完全没有交集吧?

UP主: