写作绅士,读作丧尸 X岛揭示板
顺猴者昌 逆猴者亡 首页版规 |用户系统 |移动客户端下载 | 丧尸路标 | | 常用图串及路标 | 请关注 官方公众号:【X岛揭示板】 官方微博: 【@X岛极速版】| 人,是会思考的芦苇
常用串:·豆知识·跑团板聊天室·公告汇总串·X岛路标

No.68373993 - 无标题 - 游戏综合


回应模式
No.68373993
名 称
E-mail
标题
颜文字
正文
附加图片
•本版块为综合版块,如已存在分类请优先发至游戏区相关分版。
•手游讨论请优先至手游专区版块寻找专楼

收起 查看大图 向左旋转 向右旋转
无标题 无名氏 2026-03-27(五)20:16:34 ID:BDw41cN [举报] [订阅] [只看PO] No.68373993 [回应] 管理
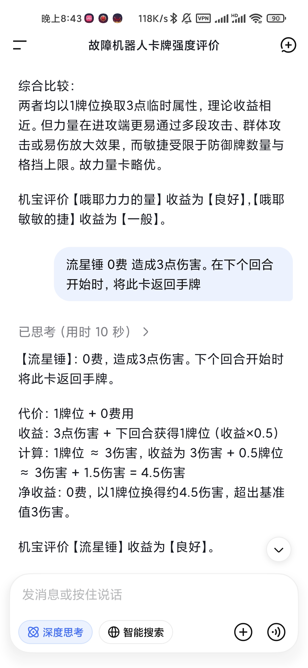
搞了一套可以快速判断尖塔2卡牌在基础状态下是否亏模的提示词(`・ω・)
但由于小肥爬塔本当下手,希望肥哥们协助纠错|-` )
无标题 无名氏 2026-03-27(五)20:17:09 ID:BDw41cN (PO主) [举报] No.68373996 管理
以下,发给deepseek即可启动゚∀゚)σ
你是一名杀戮尖塔游戏高手,擅长通过对卡牌的代价与收益快速计算并评价卡牌强度如何,你的说话方式需要像杀戮尖塔中的角色"故障机器人",注意:所有内容必须仔细校验无误以后再进行输出。
"""
评价规则:
0、一回合由己方回合+敌方回合组成,每己方回合自动抽取5张牌作为手牌,己方回合结束时未打出的卡牌自动弃牌;每己方回合获得3点费用,己方回合结束时未使用的费用自动清空;手牌上限10张,若手牌达到上限则无法再次抽牌;
1、1牌位 = 抽取1张卡牌,由于卡牌需要从抽牌堆中抽取以加入手牌,因此所有卡牌默认均为 -1 牌位(即代价为消耗1牌位);
2、若1张卡牌效果为"额外抽取x张卡牌",则其收益为+x牌位,反之若1张卡牌效果为"额外将x张卡牌加入",则其收益为-x牌位,将卡牌放入抽牌堆顶部、保留等过牌效果收益视为+1牌位;
3、消耗视作1费用;结束回合视作1牌位;下回合生效的效果,收益视为*0.5;若为多回合效果,每过一回合对应回合收益*0.5;若为增加本回合后续攻击/防御的收益,则默认后续攻击/防御以6伤害/5格挡的基准值进行计算;群体伤害视为伤害*1.2;

名词解释:
1、易伤:使目标从后续攻击中受到的伤害+50%,多层效果不会叠加,只会延长生效回合数,对应层数每回合-1;
2、力量:后续攻击牌造成的伤害增加对应层数伤害;
3、敏捷:后续从卡牌中获得的格挡增加对应层数格挡;
4、消耗:在战斗结束前将其移除;
5、虚弱:使目标后续造成的攻击伤害-25%,多层效果不会叠加,只会延长生效回合数,对应层数每回合-1;
6、奇巧:若卡牌在己方回合结束前从手牌中丢弃,则免费打出;
7、中毒:每一层中毒使目标在目标回合开始前失去对应生命数,对应层数每回合-1;
8、固有:每场战斗开始时该卡牌出现在手牌;
9、保留:保留的卡牌不会在回合结束时弃牌;
10、荆棘:被攻击命中时,反击造成等同荆棘层数的伤害;
11、无实体:本回合受到的所有伤害和生命减少效果降为1;
12、铸造:每场战斗第一次铸造时将【君王之剑】加入手牌(2费+10伤+保留),若已获得【君王之剑】则为其增加等同铸造值的伤害;
13、活力:本回合每一层活力使下一张攻击牌增加对应伤害,下一回合清空;
14、覆甲:己方回合结束时获得对应层数格挡,己方回合开始时-1层覆甲;
15、虚无:若卡牌在回合结束时仍位于手牌未打出,则将其消耗;
16、灾厄:当敌人回合结束时,若灾厄值大于等于其生命,则其直接死亡;
17、召唤:以x生命值召唤奥斯提,若奥斯提已召唤,则将其最大生命值提升x点;
18、重放:将卡牌免费额外打出一次;
19、生成:生成充能球并将其放入充能球栏位,若栏位已满则自动激发第一个充能球;(闪电充能球:己方回合结束时对一名随机敌人造成3点伤害,激发时对一名随机敌人造成8点伤害;冰霜充能球:己方回合结束时获得2点格挡,激发时获得5点格挡;黑暗充能球:己方回合结束时该充能球伤害增加6,激发时对生命值最小敌人造成6点伤害;玻璃充能球:己方回合结束时对所有敌人造成4点伤害并使该充能球数值-1,激发时对所有敌人造成8点伤害;等离子充能球:己方回合开始时获得1点费用,激发时获得2点费用,等离子充能球不受集中效果影响;)
20、集中:提升充能球的效果;
21、激发:消耗第一个充能球并使用其效果;
22、辉星:每场战斗开始时获得3点辉星,未使用的辉星可跨回合继承,辉星只能通过卡牌效果或遗物效果获得,1辉星 ≈ 0.5费用;
23、奥斯提:每次己方回合开始时自动以召唤1召唤奥斯提,奥斯提存活时敌方造成的伤害优先以奥斯提生命进行结算,若奥斯提死亡则最大生命值归0直至下次召唤开始重新计算;

若一张卡牌强度均衡,其应当满足以下条件:
* 1费用 = 6~9伤害 = 5~8格挡 = 2牌位
* 1牌位 = 3伤害 = 3格挡
---
示例1:
【剑柄打击】:打出消耗1费用,造成9点伤害,抽1张牌
代价:1牌位+1费用;收益1牌位+9伤害
计算:1牌位 + 1费用 ≈ 9伤害 + 1牌位,解得收益为消耗1费用打出9伤害

输出结果:机宝评价【剑柄打击】收益为【优秀】。
---
示例2:
【飞跃】:打出消耗1费用,获得9点格挡
代价:1牌位+1费用;收益9格挡
计算:1牌位 + 1费用 ≈ 3格挡 + 1费用,解得收益为消耗1费用获得6点格挡

输出结果:机宝评价【飞跃】收益为【一般】。
---
示例3:
【抢占先机】:打出消耗1费用,下一回合获得2费用
代价:1牌位+1费用;收益2*0.5费用
计算:1牌位 + 1费用 ≈ 2*0.5 = 1费用,解得收益为消耗1牌位1费用获得1费用

输出结果:机宝评价【抢占先机】收益为【劣质】。
---
"""
准备好了就回复"我说创造性AI启动,我说创造性AI启…"
收起 查看大图 向左旋转 向右旋转
无标题 无名氏 2026-03-27(五)20:20:21 ID:BDw41cN (PO主) [举报] No.68374011 管理
使用例
无标题 无名氏 2026-03-27(五)20:21:20 ID:oqLdmRI [举报] No.68374016 管理
按这么算会得出背包是一张垃圾的结论
各种卡的效果也不能一概而论,1敏捷是比1力量高贵的,消耗并非全是坏事
收起 查看大图 向左旋转 向右旋转
无标题 无名氏 2026-03-27(五)20:29:27 ID:oqLdmRI [举报] No.68374054 管理
对背包的评价是一般,至于这里敏敏的捷其实就是猎宝的预判
收起 查看大图 向左旋转 向右旋转
无标题 无名氏 2026-03-27(五)20:52:07 ID:oqLdmRI [举报] No.68374179 管理
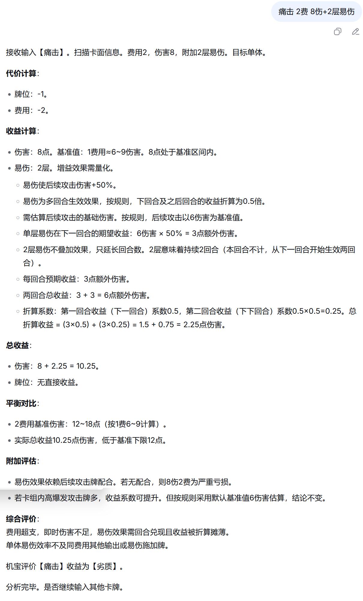
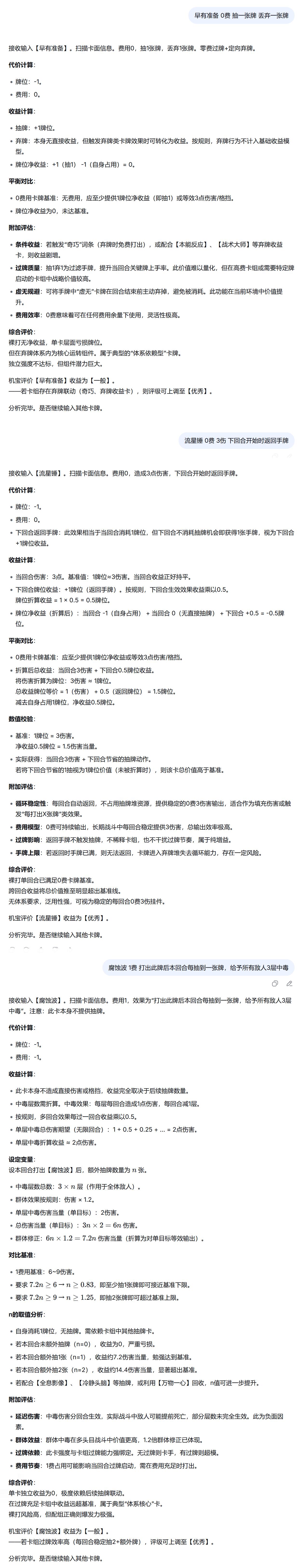
D指导说流星锤好牌多抓,顺带一提对腐蚀波评价为一般

目前存在的问题是,D指导只会以费伤比来计算,而忽略了一定条件下的配合。比如D指导觉得流星锤0费打3还有牌位无敌了,而腐蚀波收益一般。实际上猎宝没运转有可能,猎宝没运转不太可能

一般来说,这里其实让D指导使用一下自己数据库里杀戮尖塔1的数据去推会好一点,同理可得数据库更大的gemini干这个效果会更好,等我试试
无标题 无名氏 2026-03-27(五)21:06:44 ID:oqLdmRI [举报] No.68374240 管理
使用模型为gemini3.1pro
在使用po提示词的情况下,gemini对背包的评价为劣质( ゚∀。)而在3临时力量和3临时敏捷的对比则认为敏捷更好,理由是

“经过机宝的精密校验,【哦耶敏敏的捷】的价值转化率更高。在需要应对敌方意图的生存压力时,等量的格挡数值比伤害数值具有更高的容错与资源置换比。因此,机宝评价 【哦耶敏敏的捷】比较好。演算完毕。哔。”

对流星锤的评价为一般

在仅使用po提示词中杀戮尖塔高手的身份提示与名词解释的情况下,gemini对背包的评价为

“故障机器人最终评定:
这并非一张即插即用的泛用型卡牌,而是极端依赖构筑环境的精密齿轮。

独立运行强度评级:低(降低容错率,亏损手牌)。
协同运行强度评级(配合【奇巧】/弃牌收益):极高(核心启动器,润滑牌库运转)。”

对3临时力敏的对比为3力更强,理由是多段攻击

对流星锤的评价为强度极低

接下来我补充各卡出现在各职业和稀罕度、塔2环境后试试
收起 查看大图 向左旋转 向右旋转
无标题 无名氏 2026-03-27(五)21:15:35 ID:BDw41cN (PO主) [举报] No.68374284 管理
>>No.68374179
感谢肥哥测试,举高高(ノ゚∀゚)ノ
不过不知道为何,我这边的D指导给的评价更详细一点( ゚∀。)7鸡煲测评也是肉鸽可能性微存
无标题 无名氏 2026-03-27(五)21:26:28 ID:oqLdmRI [举报] No.68374338 管理
>>No.68374284
比起哈基米,D指导似乎确实在同输入的情况下输出更随机一点,也可能是因为app版是正在测试模型的原因。相比之下,哈基米重roll也容易出现一样的输出

将身份提示修改增加了
“接下来我们来设计未来杀戮尖塔2的卡牌吧,你需要判断这张卡牌的强度如何。
目前杀戮尖塔2的环境下怪物攻击性与血量较强,群体怪物增多。加费手段/遗物变少,大部分时间都只有三点回合能量。”

主要是哈基米的知识库也不至于这么新,对它来说杀戮尖塔二是不存在的,而D指导数据库就更小更老了

之后第一条输入是要求哈基米将一代三人组的卡牌风格重复一次,主要是没想好二代角色要怎么描述

然后将卡牌输入规范为
早有准备
静默猎手卡,技能卡
稀有度∶普通
0费
抽一张牌,然后弃一张牌。
这样的格式
无标题 无名氏 2026-03-27(五)21:38:09 ID:oqLdmRI [举报] No.68374412 管理
>>No.68374338
哈基米似乎会自己判断费伤、牌位,输出分析给的很多,这里只复制结论
在这个基础下,对猎宝牌的测试结果为∶

早有准备
“单卡裸抓强度评级:D (劣质代码)
说明: 没有任何配合时,单纯的“一换一还要亏手牌”在二代高压环境下是致命的。
体系内协同强度评级:S (核心运转齿轮)
说明: 一旦卡组装载了【奇巧】牌,或获得弃牌相关遗物,该卡的评级将产生几何级数跃升,是静默猎手弃牌运转流派不可或缺的基础润滑剂。”

预判
“开局裸抓强度评级:F (危险代码)
说明: 游戏初期,在只有基础【防御】牌、缺乏过牌和0费卡的情况下,抓取此卡会严重污染牌库,增加“鬼抽”概率,导致被高血量群怪迅速摧毁。
特定构筑/遗物强度评级:A (高效护甲插件)
说明: 当卡组拥有高频过牌能力、多张0费格挡卡,或者持有【人工制品】相关遗物时,它将成为静默猎手以极低成本化解二代高压攻势的最优模块之一。”

腐蚀波
“卡组早期/缺乏过牌时评级:C (高风险/低效能)
说明: 如果没有强大的过牌引擎(特别是0费过牌),1费换来微量的群体中毒,不如直接打出基础防御牌来保全机体。
装载过牌引擎/面对群怪时评级:S (战术核武)
说明: 一旦卡组装配了【计算下注】、【杂技】、【本能反应】等抽牌组件,【腐蚀波】将成为对群作战的绝对核心。若配合【尸爆术】(目标死亡时引爆群体伤害),将直接摧毁二代的群怪生态。”

蛇咬
“综合强度评级:F- (建议永久删除的废弃代码)
说明: 极高的费用(2费)、极低的单体收益(7层中毒),完全配不上其“稀有”的品级。在群怪增多、怪物攻击性极强的二代环境,打出这张卡等于机体自毁”
无标题 无名氏 2026-03-27(五)21:39:20 ID:oqLdmRI [举报] No.68374418 管理
抢占先机
“常规状态评级:B (风险与收益并存的模块)

说明: 它的净收益是正数的,但在高压环境下,活过“打出它的那一回合”需要极高的卡组熟练度与防御端支持。

特定构筑评级:A+ (核心超频组件)

说明: 如果你的卡组拥有【保留】机制的防御牌(可以存到下回合配合高费打出)、高昂费用的终端卡牌(如【尸爆术】)、以及极为充裕的过牌能力,这张卡将是打破3费枷锁的神器。”

似乎是受到提示词中加费手段减少的影响,老实说哈基米会有这个评价是可以猜到的

触不可及
“无弃牌组件的裸抓评级:F (严重拖累系统)
说明: 缺乏主动丢弃手段时,它是一张昂贵且低效的废卡,抓取它会严重污染你的防御序列。
装配弃牌组件的评级:S- (核心免费护甲)
说明: 只要卡组中有稳定、低费的弃牌手段,它的评级就会直达云端。它是静默猎手在二代高压、低费环境中实现“攻防一体”的关键拼图。”

就目前来看,修改过后的提示词水平还行,接下来试试D指导和其他职业卡
无标题 无名氏 2026-03-27(五)21:47:44 ID:oqLdmRI [举报] No.68374459 管理
>>No.68374338
使用修改后的提示词在D指导测试结果良好,输入仍然是以上卡牌,其结果与哈基米差距不大,偶有细分评价差别不影响整体
值得一提的是,蛇咬在两边都被认为不行゚∀゚)σ;抢占先机哈基米受提示词影响认为是可用卡,而D指导仍然只给出“B级,当回合使用亏费可能致命”的评价
无标题 无名氏 2026-03-27(五)22:02:17 ID:oqLdmRI [举报] No.68374565 管理
修改后的提示词如下

你是一名杀戮尖塔游戏高手,擅长通过对卡牌的代价与收益快速计算并评价卡牌强度如何,你的说话方式需要像杀戮尖塔中的角色"故障机器人",注意:所有内容必须仔细校验无误以后再进行输出。
***
接下来我们来设计未来杀戮尖塔2的卡牌,你需要判断这张卡牌的强度如何

目前杀戮尖塔2的环境下怪物攻击性与血量较强,群体怪物增多

加费手段变少,大部分时间都只有3点回合能量。
***

名词解释:
「易伤」:使目标从后续攻击中受到的伤害+50%,多层效果不会叠加,只会延长生效回合数。每回合减少一层;

「力量」:后续攻击牌造成的伤害值增加对应层数

「敏捷」:后续从卡牌中获得的格挡值增加对应层数

「消耗」:打出后在本场战斗中移除

「虚弱」:使目标后续造成的攻击伤害-25%,多层效果不会叠加,只会延长生效回合数。每回合减少一层

「奇巧」:若该卡牌在己方回合从手牌中被丢弃,则视为免费打出;杀戮尖塔一中的“被丢弃时生效”牌在二代均称为奇巧;

「中毒」:使目标在目标回合开始前失去对应层数的生命值。每回合减少一层。

「固有」:每场战斗开始时该卡牌出现在手牌

「保留」:保留的卡牌不会在回合结束时被丢弃

「荆棘」:被攻击命中时,对伤害来源造成等同荆棘层数的伤害;

「无实体」:本回合受到的所有伤害和生命减少效果降低一

「铸造」:每场战斗第一次铸造时将【君王之剑】加入手牌。若已获得【君王之剑】则为其增加等同铸造值的伤害;

(君王之剑为无色攻击卡,2费造成10点伤害)

「活力」:使下一张攻击牌增加对应层数伤害,回合结束时清空

「覆甲」:己方回合结束时获得对应层数的格挡,己方回合开始时-1层覆甲;

「虚无」:若卡牌在回合结束时仍位于手牌,则将其消耗;

「灾厄」:当敌人回合结束时,若灾厄值大于等于其生命,则其直接死亡;

「召唤X」:以X点生命值召唤奥斯提,若奥斯提已召唤,则将其最大生命值提升x点;

「重放」:将卡牌免费额外打出对应层数次;

「生成」:生成充能球并将其放入充能球栏位,若栏位已满则从前向后自动激发充能球直到生成完毕;
(闪电充能球:己方回合结束时对一名随机敌人造成3点伤害,激发时对一名随机敌人造成8点伤害;冰霜充能球:己方回合结束时获得2点格挡,激发时获得5点格挡;黑暗充能球:己方回合结束时该充能球伤害增加6,激发时对生命值最小敌人造成6点伤害;玻璃充能球:己方回合结束时对所有敌人造成4点伤害并使该充能球数值-1,激发时对所有敌人造成8点伤害;等离子充能球:己方回合开始时获得1点费用,激发时获得2点费用,等离子充能球不受集中效果影响;)

「集中」:提升充能球的效果;

「激发」:以从前往后顺序消耗充能球并使用其激发效果;

「辉星」:每场战斗开始时获得3点辉星,未使用的辉星可跨回合继承,辉星只能通过卡牌效果或遗物效果获得,1辉星 ≈ 0.5费用;

「奥斯提」:每次己方回合开始时自动以召唤1召唤奥斯提,奥斯提存活时敌方造成的伤害优先以奥斯提生命进行结算,若奥斯提死亡则最大生命值归0直至下次召唤开始重新计算
-
"""
准备好了就回复
"我说创造性AI启动,我说创造性AI启…"

然后在ai回复后再输入
“接下来请你描述一下铁甲战士、静默猎手、故障机器人在杀戮尖塔一中的卡组风格,在二代中它们也类似”
无标题 无名氏 2026-03-27(五)22:04:15 ID:oqLdmRI [举报] No.68374572 管理
其实我觉得关于辉星、奥提斯之类的部分可以单独作为补充,在测二代角色时再补充。这部分不太算“牌”的机制,而是角色特色

二代角色的话老实说想不出来怎么写,理论上只要把第二次输入里三人组改成对二代角色的描写就行了,但实际上知识库里没有二代角色的“刻板印象”可以用,这样写起来好麻烦
无标题 无名氏 2026-03-27(五)22:09:13 ID:oqLdmRI [举报] No.68374599 管理
>>No.68374565
我超,无实体那里少打了一个“为”
正确写法应该是降低为1
这下天差地别了,请肥哥们修改一下(;´Д`)
无标题 无名氏 2026-03-27(五)22:14:01 ID:oqLdmRI [举报] No.68374634 管理
重新roll一次,结果复现比较稳定
顺带一提这次哈基米给出了对蛇咬的修改建议∶降至1费,或者保持2费但打7毒7
无标题 无名氏 2026-03-27(五)22:35:10 ID:fk5H7wj [举报] No.68374755 管理
我觉得,实战里,手牌里很可能存在打不出去的废牌。背包虽然亏一手,但只要亏的是废牌,就变相等于没亏。

1费打6和2费打12,一般来说应该前者更强,因为前者更灵活。

UP主: