写作绅士,读作丧尸 X岛揭示板
顺猴者昌 逆猴者亡 首页版规 |用户系统 |移动客户端下载 | 丧尸路标 | | 常用图串及路标 | 请关注 官方公众号:【X岛揭示板】 官方微博: 【@X岛极速版】| 人,是会思考的芦苇
常用串:·豆知识·跑团板聊天室·公告汇总串·X岛路标

No.50866968 - 无标题 - 科学


回应模式
No.50866968
名 称
E-mail
标题
颜文字
正文
附加图片
•涵盖各类科学的讨论板块
•可盖棺定论各热门事件/关注后续/谣言粉碎
•干货什么的最喜欢了!
•请注意发言所包含的信息量,信息量过低的内容将移回综一
•引用请注明出处,民科、伪科学退散

收起 查看大图 向左旋转 向右旋转
无标题 无名氏 2022-07-31(日)17:32:23 ID:cCpRA4m [举报] [订阅] [只看PO] No.50866968 [回应] 管理
关于牛奶厂商耍的那些小花招
Tips 无名氏 2099-01-01 00:00:01 ID:Tips超级公民 [举报] No.9999999 管理
♡性♡感♡红♡名♡在♡线♡要♡饭♡
(〃∀〃) https://afdian.com/a/nmbxd
收起 查看大图 向左旋转 向右旋转
无标题 无名氏 2022-08-01(一)01:41:24 ID:J5pqpz4 [举报] No.50878637 管理
“丙二醇”作为食品添加剂,
在GB 2760 食品添加剂使用标准中,
允许添加的范围仅限生湿面制品和糕点,
故而加在牛奶中属于违规,
是超范围使用添加剂。
无标题 无名氏 2022-08-01(一)01:43:42 ID:MjeW2aI [举报] No.50878669 管理
>>No.50878277
求一个料理包串
无标题 无名氏 2022-08-01(一)01:47:03 ID:kr9GKwh [举报] No.50878725 管理
( ゚∀。)哥们学点食品工程啊,你这有些说法真的有年头了
无标题 无名氏 2022-08-01(一)01:47:03 ID:G486vuR [举报] No.50878726 管理
感觉像是公众号文章试运行或者社会实验( ゚∀。)
无标题 无名氏 2022-08-01(一)01:48:41 ID:J5pqpz4 [举报] No.50878760 管理
>>No.50877511
其实也不矛盾,
允许残留/迁移的存在
定个限值
跟不允许添加,是不矛盾的
http://www.gov.cn/xwfb/2008-10/08/content_1115170.htm
当年这个已经说的算是明白了。
无标题 无名氏 2022-08-01(一)01:49:44 ID:jvY1fAs [举报] No.50878789 管理
>>No.50878669
料理包
https://www.nmbxd.com/t/50624067
肉制品
https://www.nmbxd.com/t/50722285
无标题 无名氏 2022-08-01(一)01:50:02 ID:uJSKbCR [举报] No.50878798 管理
https://www.nmbxd.com/t/50866968
https://www.nmbxd.com/t/50604383
无标题 无名氏 2022-08-01(一)01:50:12 ID:kr9GKwh [举报] No.50878803 管理
( ゚∀。)等下,虽然这样讲不太好,但是这玩意算不算符合○第一定律啊
无标题 无名氏 2022-08-01(一)01:51:47 ID:1T37jIj [举报] No.50878825 管理
>>No.50878803
正确的
收起 查看大图 向左旋转 向右旋转
无标题 无名氏 2022-08-01(一)01:54:23 ID:J5pqpz4 [举报] No.50878871 管理
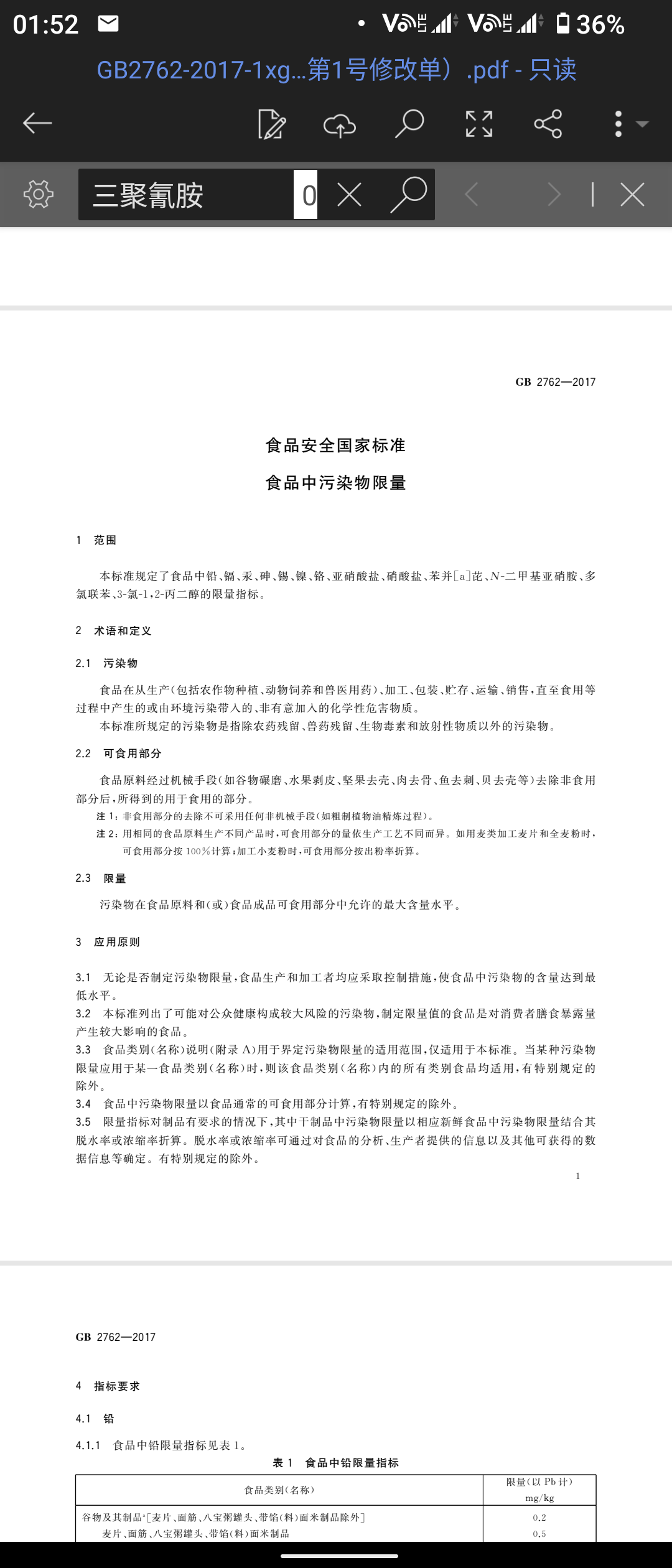
当然,
2017年版的GB 2762中,
没将三聚氰胺写进去。
不过前面几条已经提到了有另行规定的限值。
无标题 无名氏 2022-08-01(一)01:54:33 ID:Jg0RfMG [举报] No.50878872 管理
有种百家号摸上岛的感觉( ゚∀。)
无标题 无名氏 2022-08-01(一)01:55:33 ID:UZ6ysXm [举报] No.50878896 管理
摩多摩多 σ σ
σ( ´ρ`)σ[F5]
 σ σ
无标题 无名氏 2022-08-01(一)01:58:45 ID:rkhatVu [举报] No.50878938 管理
虽然我不是食品行业的,但2015年还有三聚氰胺就开始觉得扯淡了( ゚∀。)
无标题 无名氏 2022-08-01(一)02:00:20 ID:MjeW2aI [举报] No.50878960 管理
>>No.50878872
结合之前几个串,我倒感觉是从蓝鸟之类的地方来的
无标题 无名氏 2022-08-01(一)02:34:29 ID:or97unl [举报] No.50879373 管理
可以sage了吧

虽然现在牛奶越来越不好喝,但是你不能说他是食品安全问题啊
无标题 无名氏 2022-08-01(一)02:38:34 ID:MjeW2aI [举报] No.50879430 管理
>>No.50879373
希望不sage,一直挂城墙
无标题 无名氏 2022-08-01(一)07:31:55 ID:L71D427 [举报] No.50880964 管理
讲道理这种说话语气特别像某乎,什么成分我真不好说了( ゚∀。)
无标题 无名氏 2022-08-01(一)07:33:33 ID:L71D427 [举报] No.50880977 管理
>>No.50880964
从来没听说过发个串还要建议别人收藏,还建议初中高中生看( ゚∀。)但凡认真逛岛半个月都不会这样
无标题 无名氏 2022-08-01(一)07:50:55 ID:kOCJ9IA [举报] No.50881144 管理
>>No.50869473
这本来就是当饮料喝的啊( ゚∀。)

UP主: